Treponema denticola: la spirocheta del complesso rosso
Treponema denticola, spirocheta del complesso rosso di Socransky: flagelli periplasmatici, dentilisina e invasione tissutale. Il batterio che si muove.
134 articoli. Osso, tessuti, impianti, e tutto quello che ci gira intorno.
Treponema denticola, spirocheta del complesso rosso di Socransky: flagelli periplasmatici, dentilisina e invasione tissutale. Il batterio che si muove.
Dai complessi di Socransky del 1998 ai GF-MoR complexes del 2024: sei nuovi cluster batterici per parodontite e peri-implantite.
L'architettura connettivale del parodonto: fibre del legamento parodontale e apparato sovracrestale della gengiva marginale.
Varaztad Kazanjian, chirurgo orale armeno, fuggì dai massacri ottomani e fondò la chirurgia plastica moderna. La sua vestiboloplastica è ancora attuale.
I mitocondri erano batteri liberi. La teoria endosimbiotica racconta come sono diventati parte di noi e cosa c'entra con il microbioma orale.
Parodontite stadio III e IV: diagnosi, terapia causale, chirurgia rigenerativa. Come funziona il trattamento passo per passo, con evidenze scientifiche.
Da Weston Price a Root Cause su Netflix: cent'anni di paura del dente devitalizzato. Cosa dice la scienza e perché non è morto.
Espansione crestale, GBR, rialzo del seno, innesto autologo: quale tecnica per quale difetto. Evidenze e risultati a lungo termine.
Le ossa con gli alveoli sono mascella e mandibola. Guida all'osso alveolare: anatomia, bundle bone, riassorbimento e preservazione.
Durata degli impianti dentali secondo gli studi a lungo termine: sopravvivenza, fattori di rischio e cosa fare per farli durare.
Rigenerazione ossea guidata (GBR) e innesto autologo a confronto: quando serve l'una, quando l'altro. Evidenze, vantaggi, limiti.
Paleopatologia dentale a Frosinone: 26 sepolture volsce a piazzale De Matthaeis. Parodontite e carie nell'Italia preromana.
Poco osso per gli impianti? Oggi si rigenera senza prelievo dalla cresta iliaca. Espansione crestale, GBR, biomateriali: evidenze e risultati.
La rigenerazione tissutale guidata (GTR) recupera osso e attacco parodontale. Indicazioni, tecnica, risultati a lungo termine e casi clinici.
Le malattie croniche hanno spesso un'origine infettiva. Da EBV e sclerosi multipla a P. gingivalis e Alzheimer, il paradigma è cambiato.
Come un singolo batterio in minoranza può orchestrare la distruzione di un intero ecosistema microbico. La keystone pathogen hypothesis spiegata.
Ascesso dentale periapicale e parodontale: differenze, sintomi, complicanze gravi e terapia. Quando l'antibiotico non basta e serve il chirurgo orale.
Gli impianti dentali in titanio sono sicuri in risonanza magnetica. Cosa succede davvero, quali artefatti aspettarsi e quando informare il radiologo.
Canale di Havers e canali di Volkmann: anatomia dell'osteone, struttura dell'osso corticale e ruolo nella vascolarizzazione ossea.
Pietro Valdoni, chirurgo alla Sapienza di Roma: salvò Togliatti, operò Paolo VI, inventò la chirurgia moderna italiana. Una vita straordinaria.
Perché un dente diventa mobile, quando si può salvare e quando serve l'impianto. Cause, classificazione e trattamento della mobilità dentale.
Parodontite, edentulismo e rinuncia alle cure in Ciociaria. Dati epidemiologici, fattori di rischio locali e dove trovare uno specialista a Frosinone.
Perché le gengive si ritirano, quando preoccuparsi e cosa può fare il parodontologo. Classificazione di Cairo, innesto connettivale, lembo coronale.
Caso clinico di sinus lift crestale immediato post-estrattivo con innesto eterologo e colla di fibrina, espansori Kalodon. Follow-up CBCT a 2 mesi.
Bone-level, tissue-level, connessione conica: la profondità corretta cambia con il tipo di connessione. Perché sbagliarla causa riassorbimento osseo.
La bocca è una finestra sul corpo. Diabete, anemia, reflusso, autoimmunità, osteoporosi, tumori, stress: sette malattie con i primi segni nel cavo orale.
Gengive che sanguinano, si ritirano o fanno male? Guida evidence-based alla diagnosi e alla cura della malattia parodontale. Studio Denti Più, Frosinone.
Piorrea è il nome popolare della parodontite, superato da decenni. Cosa significa, come si diagnostica e come si cura oggi secondo le linee guida EFP.
Perché il periostio è il fattore determinante nella sopravvivenza dell'osso dopo espansione crestale. Lo studio di Stricker et al. su COIR lo dimostra.
Alitosi, afte, bocca secca, gusto alterato: sono spesso segni di carenza di zinco. Cosa dice la letteratura e perché il dentista lo vede prima di tutti.
Canali di Havers e Volkmann, sistema haversiano e rete capillare. Anatomia interattiva e ruolo del microcircolo in implantologia.
Simulatore interattivo dell'impatto delle scelte chirurgiche sul microcircolo peri-implantare. Scollamento, fresatura, torque, temperatura.
Non salviamo vite come i rianimatori. Eppure cambiamo quelle dei pazienti: la perdita di un dente è un lutto. Restituire il sorriso è restituire identità.
Il rigetto implantare non esiste: il titanio è biocompatibile. Scopri le vere cause di fallimento e i fattori di rischio secondo la letteratura.
Fusobacterium nucleatum, parodontite e rischio di cancro al seno: evidenze 2026 sul legame tra microbioma orale e tessuto mammario.
Impianto singolo da 1.200 a 3.500€, All-on-4 da 5.000 a 16.000€ per arcata. Tabelle Italia, Europa, USA e turismo dentale. Dati 2026.
Somiglianze, differenze e meccanismi patogeni tra il microbiota della peri-implantite e quello della parodontite. Una rassegna della letteratura.
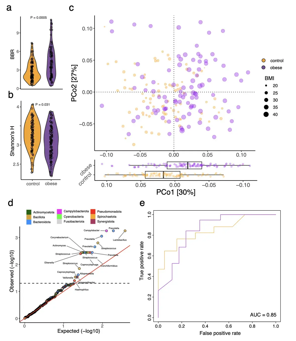
Obesità, microbiota e parodontite sono collegati da infiammazione cronica, GLP-1 e disbiosi. Il parodontologo può spezzare il ciclo.
Un parodontologo registra una telefonata a freddo: la clinica gli propone di estrarre tutti i denti senza visita. Trascrizione integrale commentata.
Scopri come la variante 'big-nose' del mascellare superiore, più comune di quanto pensato, influenza la pianificazione implantare e chirurgica nel poste...
Oltre 50 Ncm di torque: quando il carico meccanico favorisce l'osteointegrazione e quando la compromette. Evidenze scientifiche e protocollo clinico pra...
Caso clinico di carico immediato su rialzo crestale del seno mascellare con espansori. Espansione apicale, stabilità >50 Ncm, provvisorio immediato e co...
Scopri i principi fondamentali per il posizionamento corretto degli impianti e l'uso di connessioni coniche e MUA, per prevenire la peri-implantite e l'...
Porphyromonas gingivalis, il batterio chiave della parodontite, è stato trovato nel cervello di pazienti con Alzheimer. Le sue gingipaine correlano con ...
La clorexidina altera microbioma orale e intestinale, riduce l'ossido nitrico e può alzare la pressione. Cosa dice la scienza sui collutori.
Esplora il protocollo di espansione apicale, una strategia innovativa per ottenere stabilità ottimale e preservare l’integrità dei tessuti ossei e molli.
Dopo un'estrazione l'osso si riassorbe perché perde lo stimolo del legamento parodontale. Preservazione alveolare e tempistiche giuste per l'impianto.
L'HPV nel cavo orale: come si trasmette, quali ceppi causano lesioni orali, il legame con il carcinoma orofaringeo e le strategie di prevenzione.
Tecniche di sutura e gestione della gengiva cheratinizzata attorno agli impianti. Perché la qualità dei tessuti molli è cruciale per la longevità implan...
Carl Koller scoprì l'anestesia locale nel 1884 usando cocaina sulla cornea. La scoperta rivoluzionò medicina e odontoiatria ma egli rimase a lungo nell'...
Scopri come i batteri nella bocca influenzano peso e salute sistemica. Nuovi studi collegano bocca, infiammazione e metabolismo in modo rivoluzionario.
Un approfondimento su come i dentisti delle SS furono usati per la di spoliazione di massa dei morti durante l'Olocausto per finanziare la guerra.
La GUNA è una parodontite acuta dolorosa spesso confusa con altre patologie. Diagnosi differenziale, terapia d'urgenza e gestione della fase acuta.
Scopri come una giovane paziente ha visto regredire un papilloma linguale grazie alla seconda dose del vaccino HPV, potenziando la risposta immunitaria.
Dieta morbida per 4-5 giorni, semi-normale dal 5° al 15° giorno, libera dopo un mese. Cibi da evitare e nutrienti che accelerano l'osteointegrazione.
Il costo reale di un impianto dentale a Frosinone: materiali, chirurgia, protesi. Perché il prezzo varia e cosa non deve mancare in un preventivo.
RANKL, RANK e OPG: le affascinanti molecole che governano il metabolismo osseo e il sistema immunitario.
Ti hanno detto che hai poco osso per gli impianti? L'espansione crestale può evitare innesti e membrane. Sopravvivenza oltre il 98%. Scopri come funziona.
Osso alveolare e cresta alveolare: anatomia, bundle bone, riassorbimento post-estrattivo e preservazione. Tutto quello che serve sapere prima di un impianto.
Uno studio del 2024 collega matrimonio e salute parodontale, ma i dati mostrano associazioni, non cause. L'analisi di un clnico con 30 anni di esperienza.
L'88% delle nevralgie del trigemino viene diagnosticato in modo errato. Come distinguere il dolore trigeminale vero da odontalgie, cefalee e TMD.
Esplora come il corpo reagisce all'impianto in titanio attraverso processi biologici complessi, che vanno ben oltre il semplice materiale del dispositivo.
L'osso non è statico ma un organo vivo: scopri il rimodellamento osseo, il metabolismo e l'importanza per l'implantologia.
Prendi bifosfonati o Prolia (denosumab)? Il consensus 2025 dice: non sospendere. Rischio osteonecrosi reale 0,01%. Cosa sapere prima di un impianto.
Il laser può essere un alleato in casi lievi di gengivite, ma la vera rigenerazione ossea richiede interventi chirurgici specialistici. Scopri di più!
Lariocidina, l'ultima scoperta pubblicata su Nature, potrebbe essere un'arma efficace contro i batteri resistenti, grazie a un nuovo meccanismo d'azione.
Il legame tra parodontite e gravidanza: infiammazione gengivale, rischio di parto prematuro e basso peso neonatale. Perché la salute orale conta in grav...
La bocca è uno spazio intimo. Il 64% degli italiani ha paura del dentista. Le tecniche conservative eliminano ciò che fa più paura: prelievi, dolore, at...
La durata degli impianti dentali secondo gli studi a lungo termine: sopravvivenza oltre il 95% a 20 anni. Cosa influenza la longevità dell'impianto.
Gli impianti dentali fanno male? Scopri cosa aspettarti davvero dal post-operatorio e come minimizzare il dolore con tecniche moderne.
La salute orale influenza cuore, cervello e corpo. I batteri dentali possono diventare killer silenziosi. Scopri perché.
Innesto connettivale per recessioni gengivali: tecnica gold standard per ricostruire la gengiva e proteggere i denti esposti.
Quando e come usare gli antibiotici in implantologia. Protocollo di profilassi basato sull'evidenza per ridurre il rischio di infezione peri-implantare.
macrofagi, osseointegrazione, impianti dentali, polarizzazione M1/M2, superfici implantari
Perché gli incisivi si spostano quando perdi un molare? Scopri come la perdita posteriore altera l'intera arcata.
Impianto o ponte: confronto tra costi, durata, rischi e benefici. Guida specialistica per scegliere la soluzione più adatta alla tua situazione clinica.
"Scopri i meccanismi biologici del fallimento implantare: macrofagi, metabolismo e farmaci. Guida per identificare il rischio e favorire l'osteointegra...
Un impianto mal posizionato causa perdita ossea di 0,25 mm ogni 10° di errore. Come riconoscere il problema, quando si può correggere e quando va rimosso.
Le testate nazionali rilanciano il corso Espansione Osteo-Mucosa 4.0 tenuto a Bologna. Un team di Frosinone porta le tecniche rigenerative in Italia.
Un'analisi critica della controversa nuova classificazione delle malattie parodontali del 2017 e del suo impatto sulla ricerca e pratica clinica, con fo...
Stanley Malamed, dentista e anestesiologo emerito della USC, ha pubblicato su Dental Traumatology una revisione che dovrebbe far riflettere ogni chirurg...
Circa un anno fa Nadia Martina mi ha contattato per chiedermi se volevo organizzare un corso con loro. Conoscevo già molto bene la loro azienda. Suo pad...
Storia vera di turismo dentale: capsule sbagliate all'estero, alitosi e infezioni. Come Manuela ha compromesso denti sani per un'illusione di risparmio.
La tecnica split crest espande le creste sottili per consentire il posizionamento implantare. Indicazioni, strumentazione e risultati clinici.
L'espansione ossea non è per specialisti. È il modo più sicuro di preparare ogni sito implantare, anche nei casi quotidiani con gli strumenti Bonebenders.
Mentre fai GBR in due tempi, i tuoi competitor inseriscono impianti in una seduta. Scopri il vantaggio competitivo dei Bonebenders. Numeri che fanno rif...
Testimonianza reale di impianti dentali a carico immediato dopo trauma sportivo. Dopo 17 anni, risultati perfetti. Scopri come tornare a sorridere subito.
Espansione crestale - ERE: 98% di successo. Perché molti dicono il contrario e la denigrano? Conflitti d'interesse e dati scientifici reali.
La stabilità primaria determina il successo implantare iniziale. ISQ, torque di inserzione e protocolli per massimizzare l'ancoraggio meccanico.
Carenza di vitamina D3 e impianti: tassi di fallimento fino all'11% Evidenze scientifiche, protocolli di supplementazione e screening pre-operatorio: Gu...
La classificazione Wang A1-C3 separa corticale e spongiosa in 9 configurazioni reali. Perché supera Misch D1-D4 nella pianificazione implantare.
L'osteopercezione è il sesto senso degli impianti dentali. Scopri come il cervello si adatta per percepire stimoli tattili attraverso l'interfaccia ossea.
Scopri vantaggi e svantaggi delle connessioni coniche negli impianti. Cono Morse vs connessioni flat-to-flat: microgap, stabilità e preservazione ossea.
Scopri come il disco diamantato rivoluziona l'espansione ossea. Alternative efficaci alla GBR, zero surriscaldamento, tempi ridotti. Addio al martello!
Fresa Lanceolata Modificata Bonebenders: guida completa per implantologia avanzata. Correzione traiettorie, setti interradicolari, rialzo seno.
Bonebenders: espansione osteo-mucosa naturale per impianti. 100% osso e mucosa cheratinizzata senza biomateriali. Caso clinico e risultati straordinari.
Meta-analisi su 1.400 impianti conferma l'efficacia dell'espansione osteo-mucosa: 98.1% di sopravvivenza. Scopri le novità e le mie considerazioni clini...
Cosa sono i miofibroblasti e perché decidono se un impianto si osteointegra o fibrointegra. Superficie implantare, fattori di rischio e prevenzione.
Paper 2024 su Gingival Open-Wound Technique: "innovazione" o riscoperta? Dr. Bruschi documenta guarigione per seconda intenzione nell'implantologia da...
Scopri come il tuo corpo guarisce naturalmente senza suture. La guarigione per seconda intenzione: il processo che rigenera osso e tessuti per impianti ...
Il connettoma degli osteociti: nuova frontiera per comprendere la salute ossea e sviluppare terapie innovative.
Scopri l'alleanza terapeutica in odontoiatria: come comprendere i bisogni dei pazienti e creare fiducia per cure efficaci e benessere -Leggi l'articolo ...
Cosa distingue un buon insegnante? Esperienza clinica, umiltà, capacità di trasmettere il ragionamento. 10 qualità essenziali per chi forma dentisti.
Rigenerazione su misura: combina carico immediato e tecniche rigenerative. Non protocolli standard tutti uguali ma vere soluzioni personalizzate. Scopri...
Scopri la rigenerazione su misura Bonebenders: tecniche poco invasive, efficaci e rapide. Due generazioni di esperti per risultati personalizzati. Preno...
Bonebenders definisce la rigenerazione osteo‑mucosa sartoriale: una categoria nuova, precisa, rapida e efficace. Scopri perché non è per tutti e come fu...
LUCA in biologia: la cellula ancestrale da cui discende ogni forma di vita. Genoma, habitat e implicazioni per la medicina moderna.
Le ossa non sono statiche: scopri come il rimodellamento osseo ripara microdanni, regola la struttura e contribuisce al benessere generale del nostro co...
La stabilità primaria è uno dei fattori chiave per il successo dell'implantologia dentale. Alcune fome macroscopiche dell'impianto la influenzano decisa...
Bonebenders - Il potenziale osteogenico delle cellule derivate dal legamento parodontale (PDL) e dal tessuto di granulazione è confermato da numerosi studi
App gratuita per lo screening parodontale: diagnosi 2017, calcolo del rischio, intervalli di richiamo e analisi AI delle radiografie
Manola si sente abbandonata dal suo dentista di fiducia per incomprensioni. Prova alcune strade alternative, ma poi decide di tornare dopo un chiarimento.
Il genotipo JP2 di Aggregatobacter actinomycetemcomitans ha origine africana, ma ha diffuso la malattia in tutti i continenti - Bonebenders
L’espansione è magica. Rigenera secondo natura. - Bonebenders Ernesto Bruschi Perché l'espansione osteo-mucosa è straordinaria
Il processo di osseointegrazione coinvolge una sequenza di adsorbimento delle proteine e migrazione cellulare nei primi minuti, che precede la deposizio...
Le recessioni gengivali possono essere corrette o meno. Esistono indicazioni assolute e relative al trattamento chirurgico con copertura radicolare.
Corso Espansione Osteo-Mucosa 4.0 a Frosinone, 15 marzo 2025. Tecnica di split crest per odontoiatri. Resoconto della giornata.
Negli ultimi decenni si è enfatizzato il rischio di peri-implantite negli impianti a superficie ruvida, ma non tutti ne sono affetti. Problemi come erra...
Scopri come funziona l'implantologia a carico immediato, quando è possibile applicarla e quali vantaggi offre. Guida del Dr. Ernesto Bruschi.
Francesco, costretto al servizio militare, subisce una serie di estrazioni dentali per cercare evitare l'arruolamento. Diventa invece un soldato e, graz...
Quando si diventa anziani? I motivi sono molteplici. Sicuramente uno di essi è il non riuscire a usare la bocca per mangiare in modo efficiente e senza ...
Il Porphyromonas gingivalis è un patogeno opportunista della malattia parodontale che utilizza fimbrie per aderire e invadere le cellule ospiti. Le fimb...
Gli impianti dentali e i trattamenti odontoiatrici presentano sempre una piccola percentuale di insuccessi, nonostante l'impegno degli operatori per min...
La revisione della letteratura esamina come la macrogeometria degli impianti dentali influenzi la stabilità primaria, cruciale per l'osseointegrazione e...
Il bonebending offre vantaggi rispetto alla rigenerazione ossea tradizionale, inclusa una minore necessità di innesti, procedure less invasive, risultat...
Il lembo riposizionato lateralmente è allo stesso tempo una procedura semplice un grande aiuto nella pratica clinica implantologica di tutti i giorni.
L'alitosi cronica è spesso causata dalla malattia parodontale. Come diagnosticare la parodontite come causa dell'alito cattivo e come trattarla.
L'impianto dentale immediato dopo l'estrazione riduce i tempi e preserva l'osso. Indicazioni cliniche, controindicazioni e risultati a lungo termine.
Resoconto della VI Edizione dell'incontro Amici di Ca' Fondi a Soriano nel Cimino. Tessuti molli, espansione ossea e lo spirito giusto.
Relazione al primo Congresso Nazionale SIOD a Palermo su espansione verticale e orizzontale agevolata e gestione dei tessuti molli.
Calcolatore PRA e classificazione EFP/AAP 2017: stadio, grado, rischio e intervalli di richiamo igiene
Osteoporosi e impianti dentali: bifosfonati, MRONJ, metformina, teriparatide e romosozumab. La letteratura 2025 sull'osteointegrazione.
Baci e salute dentale: 80 milioni di batteri in 10 secondi. Guida scientifica per prevenire carie e malattie gengivali nella coppia. Leggi ora!
Come Porphyromonas gingivalis si adatta al buio delle tasche gengivali, infiltra le cellule dell'ospite e sovverte le difese immunitarie.